еее
#7777
    http://zip500.blogspot.com заказывайте любые приложения, у нас есть все комплектующие

    усилитель нч конструктор купить, стр 5



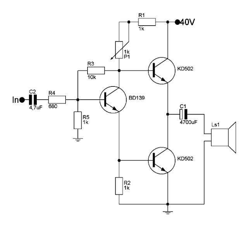
     Схемы двужтактного УНЧ

    на встречных транзисторах

    https://uk-parkovaya.ru/wp-content/uploads/2/b/d/2bd4701fab4ac3f1daf3fc66d66080cc.jpeg



































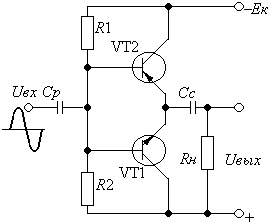
    на однотипных транзисторах














    #7777