
генератор брать из конструктора
  
  
  
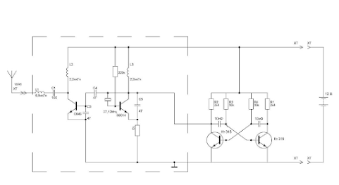
  Катушки имеют по 30 витков с отводом от 10-го витка диаметром 15-30 см. и размещаются рядом друг возле друга на одной плоскости!
Наматываются катушки одинаковые медным проводом диаметром 0.3-0.6 мм.
Наушника можно использовать дешевые китайские низкоомные!
Так же к схеме металлоискателя желательно добавить стабилизатор напряжения для стабильной работы не смотря на падение питания от батареи.
Желательно сделать стабилизатор напряжения на 6 вольт а запитать от 9 вольтовой кроны!
Глубина действия зависит от габаритов метала и поисковых катушек (максимальна глубина до 80 см.)
  
  
  
  
Наматываются катушки одинаковые медным проводом диаметром 0.3-0.6 мм.
Наушника можно использовать дешевые китайские низкоомные!
Так же к схеме металлоискателя желательно добавить стабилизатор напряжения для стабильной работы не смотря на падение питания от батареи.
Желательно сделать стабилизатор напряжения на 6 вольт а запитать от 9 вольтовой кроны!
Глубина действия зависит от габаритов метала и поисковых катушек (максимальна глубина до 80 см.)




Удалось 24 мая
- Пробежались по сборкам инструкции, нашли рабочие схемы
- Собрали передатчик на 3 дальность метра на АМ 60
- Нужно ВЧ усилитель,
- Приемник похожий на АМ 60
- Нужна разработка Voltik №2 размером Voltik №1 c динамиком, УЗЧ, контуром, разьемами МР3, питание 3В, С переменные, R переменные
- Нужны заклепки для Voltik №2
- Нет связи передатчик - приемник
- Нет связи приемник - УЗЧ
- Нужна коробка связи Voltik №1 + Voltik №2 с переменной индуктивностью из клея и колонками из ПК, панель выходов, стрелка переменной С, Экран амперметра, моргальные кнопки
- Где нахер СЕО рентабельность, как продвигать завод
http://rw6ase.narod.ru/00/prod/019.html
http://rw6ase.narod.ru/00/prod/054.html
http://rw6ase.narod.ru/00/prod/061.html
http://rw6ase.narod.ru/00/prod/063.html
http://rw6ase.narod.ru/00/prod/064.html
http://rw6ase.narod.ru/00/prod/102.html
http://rw6ase.narod.ru/00/prod/154.jpg
что не хватает для запуска завода
- Усилитель мощьности
- Приемник с передатчиком
Достижения 11 мая
- Собран несимметричный генератор
- Можно собирать усилитель мощности
   Схему начертил я сам в соответствие с моими знаниями в этой области, так что не пинать сильно Схему начертил я сам в соответствие с моими знаниями в этой области, так что не пинать сильно- Почитал маленько про двухтактные бестрансформаторные УНЧ. Понял что работают в режиме AB и каждый транзистор усиливает свою половину сигнала, и что без смещения возникают искажения типа "ступенька". С искажениями борются методом подачи смещения примерно по такой схеме  . .
 Как я понял падение напряжения на R2 и R3 в сумме должно составить 0.7*2=1.4В.
 R2=R3
 R1=R4
 h21первого_транзистора=h21второго_транзистора=420
 Pmax_каждого_транзистора=0.1Вт
 Ikmax=0.1A; Uпит=9В
 Это были условия.
 Далее считаем резисторы.
 1)Суммарная максимальная мощность всего этого безобразия равна 0.8(Pmaxvt1+Pmaxvt2)=0.8(2Pmax)=0.8(2*0.1)=0.16Вт
 2)На переходе к-э каждого транзистора должно падать 9/2=4.5В
 3)из п.1,2 Ik0=P/U=0.16/9=0.017A
 4)Считаем ток для базы Iб0=Ik0/h21=0.017/420=0.00004А
 5)Берем ток делителя из резисторов Iд=10*Iб0=10*0.00004=0.0004А
 6)Найдем резисторы R2 и R3:
 по условию Ur2+Ur3=1.4 и Ur2=Ur3, т.к. R2=R3 =>
 2*R2=(Ur2+Ur3)/Iд=2*Ur2/Iд=1.4/0.0004=3.5кОм
 R2=R3=3500/2=1.75кОм
 7)Найдем R1 и R4
 по условию R1=R4 и Ur1+Ur4=Uпит-1.4 =>
 2*R1=(Ur1+Ur4)/Iд=(9-1.4)/0.0004=7.6/0.0004=19кОм
 R1=R4=19000/2=9.5кОм
 В итоге получилось:
 R1=9.5kOm
 R2=1.75kOm
 R3=1.75kOm
 R4=9.5kOm
 Ну и кондеры C1 и С2 берем с запасом по формуле
 С>1/2*3.14*fн*Rн, где
 C-емкость кондера в Фарадах
 fн-нижняя рабочая частота в Герцах
 Rн-нагрузка в омах
 Считаем:
 Rн=8Ом
 fн=10Гц
 C>1/2*3.14*8*10
 С>1/502.4
 С>0.001990Ф
 С=0.002Ф=2000мкФ с запасом
 Скажите, такой расчет вообще верный? И входной сигнал правильно подключается?
цель собрать в коробку с двумя конструкторами, будет громкоговорящий всеволновый приемник с мигающими кнопками 3-V-3
- динамик
- амперметр
- панель настроек
- панель переключателей, выключателей, аудио выход
- контуры набор с панелью переключателей
- переменная индуктивность
- три транзистора на силовой усилитель
- КОНДЕНСАТОРЫ из фольги
- РЕЗИСТОРЫ из графита
- НАУШНИКИ из лезвий
- реле из банок
- трансформаторы
- бЫТРЫЕ РАЗЪЕМЫ зажимы
- разъем для визиток: мигалка, эквалайзер, гирлянда, блок питания
- картонный корпус
- бункер на большие батарейки
- youtube канал
- tx850.blogspot.com событий
- авито предложение на пред заказ товаров
- коробка корпусов для магазинов
***
наше сарафанное радио
собери
купить
***
На свете счастья нет, но есть покой и воля.
Воля есть - свобода помноженная на простор.
Свобода от - Ад
Свобода для - Рай
***
- Радио
  
  - источник средств- радио конструктор приемник
      
      - 2-v-1
- 3-v-0 трехчлен из вольтика
- 3-v-0 трехчлен из обратного транзистора
- Ванюша
- 3-v-3
 
- металлоискатель
- усилитель МР3
- гирлянда
- эквалазер
- переговорный телефон
- жучек
- цветомузыка
- тригерная кнопка
- автомобильная сирена сигнализация
- ресторанная кнопка, кнопка-бомба
- медицина электрофорез, магнитная терапия
- блок питания без трансформатора
- самодельные резисторы, конденсаторы, диоды
- датчики температур, влажности, света, звука
 
- радио конструктор приемник
      
      
- источник направлений
    
    - грибы
- спирулина
- циплята кур, перепелов
- стирлинг
- ветрогенераторы
- биогазовые установки
- пиролизные котлы
- теплообменные генераторы
- турбины паровые
- гидропоника
- часы из дерева
- лампа левитрон, стол абстракция
 
 
- источник средств
- Катамаран багажный
- Мобильные приложения Андроид
- Соц пакет, бартерный обмен сырья
***
Концепция мотивации
- От каждого по способности, каждому по потребности
- Проигрываем случайно, выигрываем закономерно
- Делаем второстепенное в первую очередь
- УдмАССР г. Глазов ул. Чехова 29 Приборостроительный завод ГПЗ им. Волкова
- Мы создаем собственный продукт
- Радио приемник как источник коммунизма
- Полный соц пакет, отдых в Крыму Мисхор, санаторий "Солнышко"
***
- Удалось собрать несимметричный мультивибратор (я припух) с мостовой схемой оценки емкости конденсаторов, сгорели все кт361 (иди в Чип-и-Дип) нужен усилитель для писка генератора.
- Если дела так пойдут то выпуск завода затянется и это хорошо.
- Далее паяем на плате пробник
- Переборка склада транзисторов и конденсаторов, компактней производство сделать
- Усилитель двухтактный силовой
- Сборка приемника 2-V-1
- Макетная плата:- Тестер с микросхемными планками на плате
- Динамик на плате
- Усилитель двухтактный
- Колебательные контуры подстроечный ферит
- Корпус из картона
 
- СЕО миноискатель металлоискатель с артикулом доменом, радиоконструктор
***
|  | 
| Да что ты, черт побери, такое несешь? | 
***
ОСНОВНЫЕ НАПРАВЛЕНИЯ
Металлоискатель миноискатель Срабатывание миноискатель на Металлоискатель
Детектор радио волн на диоде
Кнопка триггер 555
Радио микрофон аналоговый Жучек 555 на радио или приемник
Радио микрофон аналоговый Жучек 555 на радио или приемник
Ресторанный приемник цыфровой на радио самодельное
Реле времени 555 на 10-30мин
Включатель на время GSM розетка
Срабатывание на звук на хлопок
Срабатывание на свет от мобильного экрана вода фото
Срабатывание на воду на полив
Реле времени 555 на 10-30мин
Включатель на время GSM розетка
Срабатывание на звук на хлопок
Срабатывание на свет от мобильного экрана вода фото
Срабатывание на воду на полив
Срабатывание на просвет воздуха дым
Срабатывание на температуру из варикапа из транзистора
Срабатывание на движение в контуре
Сенсорный выключатель/звонок
Кнопка радио бомба
Рефлексный приемник обратная связь по детектору
Регенератор приемник обратная связь по контуру на ферите
Регенератор приемник генератор Ванюша
Светомузыка на уровень звука
Светомузыка на уровень звука
Мультивибратор на 3 гирлянды, 3 кнопки подсветки в приемнике
Цветомузыка 3 гирлянды
Охрана на разрыв
Мигалка 2 диода
Усилитель НЧ мощности
Охрана на разрыв
Мигалка 2 диода
Усилитель НЧ мощности
Усилитель ВЧ
Детектор модульная сборка
Переговорное устройство с баней на проводах
Переговорное устройство с баней на проводах
Блок питания без трансформаторов
Эквалайзер
Канарейка
Сирена полицай
Сирена полицай
***
1200р час
7000р день
56 000р выходные
***
моментальный заказ, увидел курьера и перебил свободный товар за налик
Задача в парке сидят люди, доставить товар в гео место
сидит дома хочет принести бухло из магазина внизу знает цену
сидит в ресторане заказал, пришел официант после оплаты
привести в ташкент на полной фуре сифоны с полной загрузкой кузова
расчет заданий перевозки часов на день курьеров теория графов
***
конфигурация таблиц базы данных
| точки доставки wh куда вести адрес | клиент имя а аwh где сейчас wh куда вести перемещаюсь без карты телефон адрес как выглядит фото начало с 12:00 До 20:00 qr код клиента хочу курьера аа1,2 | товар персональный для клиента аа можно альтер нет в наличии для всех сыр название цена без оплаты цена с опл вес h w L где закупить wh1, wh2 фото тип товара цена закупки в wh1, wh2 | курьер Для клиент а тип курьера имя могу привести с 14-16 Могу без оплаты есть 1000р время дост не работает цена доставки в wh за 1кг для клиента а цена доставки в wh за 10кг для клиента а цена доставки в wh за 50кг для клиента а цена доставки +в wh за 1м для клиента а цена доставки +в wh за 2м для клиента а цена доставки +в wh за 3м для клиента а цена доставки + в 1км для клиента а цена доставки + в 5км для клиента а цена доставки + в 20км для клиента а Клиент не взял дорого цена вокруг точки +rwh1, rwh2 прибыль за час цена простоя заказ готов принять клиент заказ готов исполнить курьер | тип товара сыр цена продажи цена закупки вес h w L | тип курьера Аа имя курьера могу привести с 10-18 всем Могу без оплаты есть 1000р время дост не работает не хочу клиента1,2,3 сейчас wh фото рейтинг звезд цена доставки в wh за 1кг для всех цена доставки в wh за 10кг для всех цена доставки в wh за 50кг для всех цена доставки +в wh за 1м для всех цена доставки +в wh за 2м для всех цена доставки +в wh за 3м для всех цена доставки + в 1км для всех цена доставки + в 5км для всех цена доставки + в 20км для всех цена вокруг точки +rwh1, rwh2 прибыль за час цена простоя | заказ клиент а товары курьер оплачено | 
Изменились приоритеты 2D плоский мир FM схемы
- Несимметричный мультивибратор с транзисторами в планке для тестирования транзисторов p-n-p n-p-n переходов и генеразии звука
- Тестер емкости
- Усилител ЗЧ мощьный двухтактный
- Тестер радио волн на Дарлингтоне
- возбуждение длинных и коротких проводов
- потеря сигнала при сборке
- не какую частоту нацелена телескопическая антенна, диполь банками, фирит проверить тестером
***













 
 
Tttttt
ОтветитьУдалить